KY开元集团官网
首页

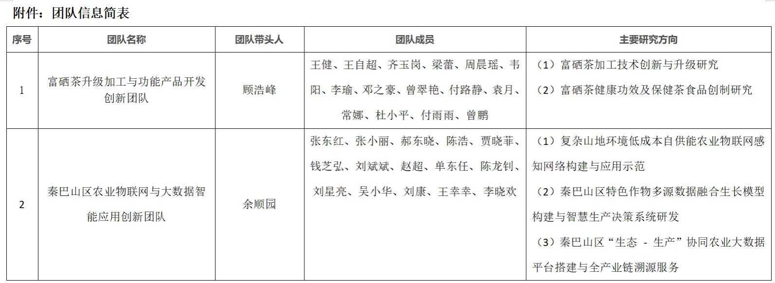
2025年度陕西省高校青年创新团队申报公示

2025年11月06日      来源: 科研处       关注 :

全校教职工:

2025年度陕西省高校青年创新团队申报工作已启动,接陕西省教育厅发布的《关于开展2025年度陕西高校青年创新团队建设工作的通知》,结合《陕西高校青年创新团队管理办法》文件精神,经团队申报,形式审查,专家评审,现将拟推荐上报省教育厅的团队予以公示。

公示时间为:2025年11月6日——2025年11月12日。公示期间任何单位或者个人对公示信息持有异议,请以书面形式向科研处实名反映。

联系人:丁老师;联系电话:0915-3261801

科研处

2025年11月6日

undefined


  • 附件【附件.docx】已下载

上一条:关于开展消防安全培训暨灭火疏散演练的通知

下一条:关于举办《硒与人体健康研究》学术研讨会的通知

关闭

KY开元·(中国)集团-Weixin百科 版权所有    Copyright © 2020

陕ICP备 17014456 号    地址:中国 陕西 安康市育才路92号    邮编:725000

总访问量:位访问者

官方微信
官方微博
抖音