KY开元集团官网
首页

关于推荐2023年陕西基础科学(化学、生物学)研究项目的公示

2023年12月19日      来源: 科研处       关注 :

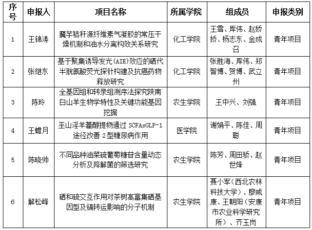
       根据《关于组织申报2023年陕西基础科学研究院科研项目的通知》,按照陕西省基础科学(化学、生物学)研究院申报要求,经个人申报、科研处形式审核、学校专家评审,拟推荐以下6个项目:

现予以公示(12月19日-12月23日)。公示期间如对公示对象有异议的可通过书面形式或电子邮件形式向科研处反映,对推荐项项目提出异议者需提供有效证据。

联系电话:0915-3261072; 邮箱:840261408@qq.com

科研处

2023年12月19日

上一条:关于举办德国比勒费尔德中等企业应用技术大学硕士项目线上宣讲会的通知

下一条:关于推荐2023年陕西数理基础科学研究项目的公示

关闭

KY开元·(中国)集团-Weixin百科 版权所有    Copyright © 2020

陕ICP备 17014456 号    地址:中国 陕西 安康市育才路92号    邮编:725000

总访问量:位访问者

官方微信
官方微博
抖音